
学校名称:揭阳职业技术学院 院校代码:12956
办学层次:高职(专科) 办学性质:公办普通高等学校
学校简介
揭阳职业技术学院创建于1999年,地处全国著名侨乡、广东省历史文化名城、广东沿海经济带东翼主战场——揭阳,是经广东省人民政府批准设立、教育部备案,由揭阳市人民政府主办的公办全日制普通高等职业学院。办学21年来,秉承“诚真、笃教、博学、致用”校训,以“立德强技,人才强校,服务地方”为办学理念,以“立足揭阳、辐射粤东、面向广东”为办学定位,努力建设高水平有特色高职学院,为揭阳建设宜居宜业宜游的活力古城、滨海新城,打造沿海经济带上的产业强市培养更多的高素质技术技能人才。学校占地面积586.53亩,建筑面积12.77万平方米。目前设有党政办公室、组织人事处、宣传统战部、纪检室、教务处、学生工作处、财务处、后勤服务处、科技与设备处、招生就业处等10个内设管理机构;图书馆、实训与信息中心等2个教辅部门;思想政治理论课教学部、师范教育系、信息工程系、外语系、机电工程系、生物工程系、化学工程系、艺术与体育系、经济管理系、电子商务创业学院、继续教育部等8系2部1院。开设有电子商务等42个专业,招生专业32个,面向8个省(自治区)招生,全日制在校生6113人。建校以来,学校已向社会输送了十八届逾3万名高素质技术技能人才,毕业生普遍受到用人单位的欢迎。近五年来,毕业生总体就业率均保持在95.00%以上。学校现有教职工423人,专任教师284人,其中具有正高级职称7人,副高级职称96人,具有博士学位1人,硕士学位215人(其中在职攻读博士学位3人),具有“双师型”素质教师158人,“千百十工程”校级培养对象7人,市技能大师工作室大师1人,市优秀专家和拔尖人才7人,市宣传思想文化人才3人;省专业领军人才1人、省“扬帆计划”培养高层次人才1人,均为当批次粤东地区高职院校唯一人选。学校2007年通过教育部人才培养工作水平评估,现有国家级生产性实训基地1个,省级重点专业1个,省级二类品牌专业立项建设2个,省级专业群立项建设1个;省级现代学徒制试点专业立项建设2个,省级精品课程4门,省级优质课程1门,省级微课3门,省级教学团队1个,省级教学成果奖1个,省级实训基地7个,省级大学生校外实践教学基地5个,省级质量工程立项13个,市级高技能人才培训示范基地1个,市级环保表面处理工程技术研究中心1个,校内实验(训)室82个,校外实训基地144个,产学研合作企业52个,合作办学单位18个。近年来,学生获得国家级职业技能大赛奖项13个,省级职业技能大赛奖项90个;省级创新创业计划项目10个;国家级创新创业大赛奖项1个;省级科技创新创业竞赛奖项65个;省级大学生科技创新培育项目33个。学校先后获得“广东省先进基层党组织”“广东省文明单位”“2008—2010年度广东省高校治安综合治理优秀学校”“国家节约型公共机构示范单位”“广东省社会科学普及先进示范基地”“全国教育网络示范单位”“广东省诚信文化教育共建单位”“2014-2015年度大学生征兵工作先进单位”“中国电商讲师大赛优秀组织奖”“第九届蓝桥杯全国软件和信息技术专业人才大赛全国总决赛优秀组织单位奖”和“2017-2018年度广东省国防教育工作先进单位”等。学校坚持走内涵发展道路,落实立德树人根本任务,坚持因时而变与顺势而为相统一,坚持目标导向与问题导向相统一,坚持内涵发展与外延拓展相统一,坚持争创优势与补齐短板相统一,以体制机制创新为引领,以省级一流高职院校建设和“创新强校工程”建设为抓手,聚焦精准对接、精准育人,深化产教融合、校企合作,突出抓重点、补短板、强弱项,凝心聚力、砥砺前行,全力推动学校高质量发展,着力培养德智体美劳全面发展的时代新人,为建设高水平有特色高职学院而不懈奋斗!
招生条件及报考条件
(一)中等职业学校考生报考基本条件
1. 符合广东省招生委员会《关于广东省2021年普通高校招生统一考试报名有关事项的通知》(粤招〔2021〕11号)普通高考报名条件规定,参加了广东省2021年普通高考报名并确认报名资格的应、往届中职(含中专、职中、技校,下同)毕业生;
2.本校自主招生招收中职生的各专业对考生中职阶段就读专业及职业资格证书不做要求。
(二)报考高职专业学院试点班
1.本校在揭阳捷和职业技术学校和揭阳市综合中等专业学校设置高职专业学院,开展高职专业学院试点班招生工作。
2.高职专业学院实行中高职院校协同培养,学制为3年,教学地点设在协同中职学校。试点班学生符合本校毕业条件和要求的,可获得本校普通专科毕业证书。
3.高职专业学院试点班学生,不得转学,原则上不得转专业,不得转入试点专业非试点班,其他专业学生或试点专业非试点班学生均不能转入试点班学习。
(三)报考本校的考生可填报本校1个专业志愿。
(四)通过自主招生录取的中职应往届毕业生,不得转学,原则上不得转专业。
(五)高校在校生、2021年被春季高考高职院校依据普通高中学业水平考试成绩招生、普通高校招收中等职业学校毕业生统一考试招生录取的考生,以及中高职贯通三二分段转段录取的考生不得再参加高职院校自主招生录取。

报考方法
(一)4月28日至5月1日,考生凭高考报名号及密码登录“广东省2021年高职院校自主招生网上报名系统”(下称网上报名系统,网址:https://pg.eeagd.com.cn/gzks)报名,签订《诚信考试承诺书》,在“文化基础+职业技能”(面向中职考生)、“高职专业学院试点班”(面向中职考生)及“职业技能大赛获奖免试生”(面向中职考生)3种考核方式中选择一种填报志愿、录入相关报名信息、上传有关证明材料。
(二)中职应届毕业生考生须在报名系统中上传加盖中职学校公章的中职阶段就读证明(含就读专业证明)材料原件扫描版。中职往届毕业生考生须在报名系统中按要求上传中职阶段毕业证书原件扫描版。
(三)考生网上成功报名后,我校在省招办统一安排时间在网上对考生资格进行审核,并在本校招生信息网上公布通过审核的考生名单。
(四)考生通过资格审核后,按要求进行网上缴纳考试费,具体缴费方式在本校招生信息网上公布。
(五)考试费按省教育厅、省财政厅、省物价局有关文件(《关于调整我省普通高考术科等考试收费标准的复函》(粤价函〔2010〕79号);《广东省物价局关于中等职业技术教育专业技能课程考试收费标准等的复函》(粤价函〔2003〕12号);《广东省物价局关于中等职业技术教育专业技能课程考试新增收费标准的复函》(粤价函〔2003〕63号);《广东省物价局关于中等职业技术教育体育技能课程考试费标准的复函》(粤价函〔2005〕603号)执行。

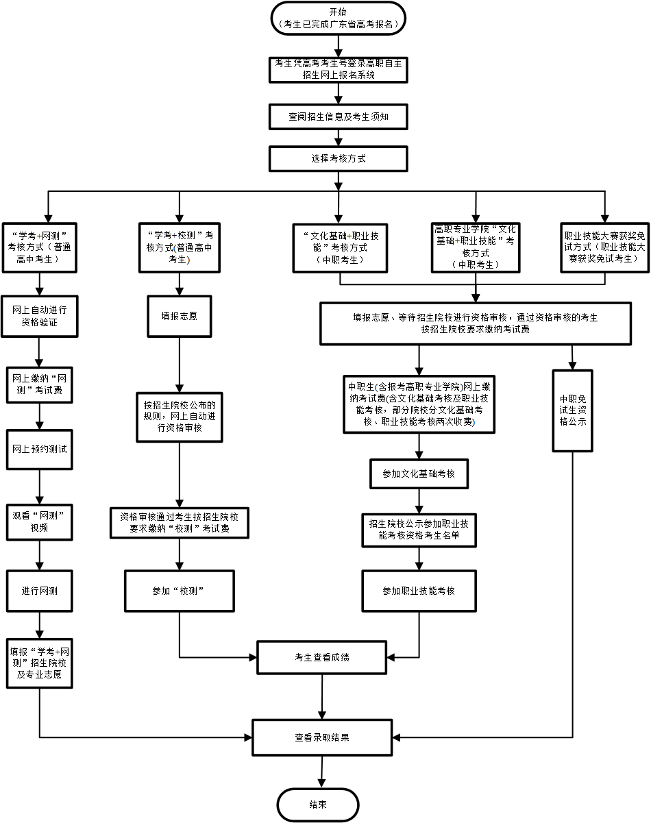
(六)报考流程图

考核方法
(一)实行“文化基础+职业技能”的考核方式。其中,综合文化知识和专业综合理论、职业技能的权重比例为4:3:3。中职考生入学考核总分满分值为500分,其中综合文化知识考核满分值为200分,专业综合理论考核满分值为150分,职业技能考核满分值为150分。综合文化知识考核内容涵盖自然科学和人文科学基本知识、职业道德基本要求、人际交往基本常识、汉语言写作基本能力、专业综合理论等技能型人才必备的实用性知识要求。职业技能考核采用面试或实操方式。
(二)考试时间和地点:详见揭阳职业技术学院招生信息网公布
(三)考试方式:详见揭阳职业技术学院招生信息网公布
(四)考试大纲:详见揭阳职业技术学院招生信息网公布
(五)根据《教育部关于积极推进高等职业教育考试招生制度改革的指导意见》(教学函〔2013〕3号)等文件精神,在省级(含)以上行政部门主办的职业技能大赛获相关赛项三等奖及以上奖项的学生,经本校核实资格、公示无异议后,符合相关要求的,可免试录取。
录取规则
(一)本校根据报考考生的专业志愿及成绩情况划定各专业最低录取分数线。原则上,拟录取中职考生的文化基础考核成绩不得低于文化基础测试满分值的40%,职业技能考核成绩不得低于职业技能测试满分值的40%。录取总分合成方式为“文化基础成绩+职业技能考核成绩”。本校依据招生计划,根据考生合成总分从高分到低分录取考生。考生总分相同时,按职业技能考核成绩从高分到低分择优录取,无普通高考体检结果或体检不合格者不能被录取。
(二)新生入学三个月内,将对学生进行政治、文化、健康等方面的复查。对在报名和考试过程中有弄虚作假或其他违纪违规行为者,将按规定取消学籍。
联系方式
揭阳职业技术学院
学校网址:http://www.jyc.edu.cn/
学院招生网址:http://zs.jyc.edu.cn/
招生咨询电话:0663-8859905,8859845
电子商务、移动商务专业咨询电话:0663-8859939
地址:广东省揭阳市榕城区仙桥紫峰山下
揭阳市综合中等专业学校
招生咨询:林老师,0663-8774250、13828183108
地址:广东省揭阳市空港经济区发展大道南段
揭阳捷和职业技术学校
招生咨询:赵老师,13925668903
林老师,13421158108
黄老师,15766996890
地址:广东省揭阳市榕城区梅云吉荣路中段
★未尽事宜,请关注我校招生网站或来电咨询