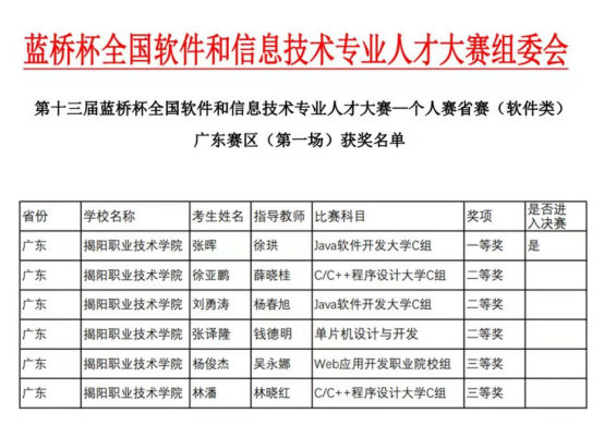
4月28日,工业和信息化部人才交流中心主办的第十三届“蓝桥杯”全国软件和信息技术专业人才大赛广东省赛区组委会传来喜讯,我校信息工程系6名学生在众多选手中脱颖而出,再创佳绩。其中,由徐珙老师指导的学生张晖勇夺软件类Java软件开发赛项一等奖,并成功晋级将于6月18日举行的全国总决赛。5名同学分别在其他赛项中取得3名二等奖、2名三等奖的佳绩。

“蓝桥杯”全国软件和信息技术专业人才大赛是由工业和信息化部人才交流中心主办的全国性IT学科竞赛,旨在培养软件和信息领域专业技术人才。该大赛经历了多年赛事沉淀和经验探索,已成为国内领跑的IT人才培养选拔模式。信息工程系对此项赛事高度重视,积极组织选拔学生参赛,并选派优秀教师进行专业指导及悉心培训。
此次组织学生参赛并取得优异成绩,是我校信工系结合党史学习内容,带领青年学生增强党性修养,厚植爱国主义情怀,做到学党史、跟党走,为学生学习和成长的提供一大平台,巩固专业知识,提升专业技能,达到了以赛促学的效果。
文/薛晓桂 终审/林秀玲